成年人电影
成年人电影
成年人电影app
菜单
成年人电影
成年人电影新闻
成年人电影新闻
成年人电影快讯
省局要闻
新闻发布
体彩之窗
政务公开
政务公开
政务公开
通知公告
群众体育
群众体育
竞技体育
竞技体育
体育产业
体育产业
政策法规
政务服务
直播专区
直播专区
信息博览
中国冰雪天团正式集结!这些人的比赛千万别错过!
赛事动态 01-29
欢迎入村!
精彩瞬间 01-29
北京冬奥会火炬手年龄最大者86岁、最小14岁
精彩瞬间 01-29
北京冬奥会竞赛日程来了,请收藏!
赛事动态 01-29
破冰封 创历史 河北冰雪竞技实现跨越发展
媒体聚焦 01-29
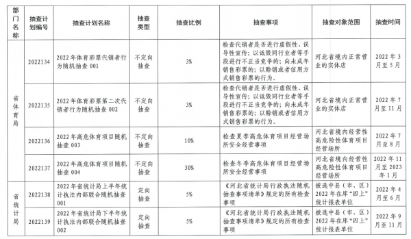
2022年度成年人电影 双随机抽查工作计划
事前公开 01-29
开创历史之最!北京冬奥会中国体育代表团成立
最新资讯 01-28
成年人电影app 召开冬奥会期间宣传工作会议
最新资讯 01-28
张家口冬奥村正式开村
媒体聚焦 01-27
河北为冬奥贡献了什么
媒体聚焦 01-26
成年人电影
上一页
103
104
105
106
107
108
109
110
111
下一页
末页
共
384
页
3835
条
栏目导航
>体育工作会议
>与冬奥同行
>全民健身日
>雅加达亚运会
>一线看训练
>河北省第四届冰雪运动会
>河北足球
>体育行政执法公示
>河北省运动会
>2023(第四届)成年人电影消费季
>强化六个观念
>2024年全省体育工作会议
>2025年全省体育工作会议
>最美体育人
>二青会
>体工会
>2022年全民健身日
>冰雪冬奥
>首届冰雪运动会
>壮丽70年 奋斗新时代
>不忘初心、牢记使命
>体育消费节
>中国共产党第二十次全国代表大会
>2023全民健身日
>剑指东京、逐梦奥运
>第十四届冬运会
>两会
>河北省第十六届运动会
>河北省第五届冰雪运动会
>四十年成就回顾
>体育战疫
>学讲谋干做
>体工会2020
>相约冬奥
>庆祝中国共产党成立101周年
>2022(第二届)京张全季体育旅游嘉年华
>线上运动会
>冬奥倒计时
>十九届五中全会
>河北省第二届冰雪运动会
>河北省第三届冰雪运动会
>反兴奋剂
>体教融合
>安全生产
>中华人民共和国第十四届运动会
>京张全季体育旅游嘉年华
>北京2022年冬奥会和冬残奥会
>河北体能训练
>线上亲子运动会
>第三届成年人电影消费季
>河北省全民健身线上运动会
>体育全“冀”录
>户外运动产业发展
>学习贯彻习近平新时代中国特色社会主义思想主题教育
>安全生产月
>党史学习教育
>党纪学习教育
热点内容
1
2025 年部门预算信息公开目录
2
2024(第五届)成年人电影消费季...
3
成年人电影 系列视频展播 人才
4
成年人电影 系列视频展播 概况
5
成年人电影 系列视频展播 冰雪
6
成年人电影 系列视频展播 射击...
7
滑出了赛场上一道道美丽弧线 承...
8
我省健儿郭帅在2024年国际自盟场...
9
经验交流 | 石家庄:创新实干补...
10
水上中心召开安全生产风险隐患排...
成年人电影 公众号
扫描关注
获取更多精彩